lemon-mirror:
Home >> Toyota >> 2006 >> Yaris CE, Automatic >> Repair and Diagnosis >> Engine Performance >> Engine Control System >> SFI System >> EVAP System >> Wiring Diagram

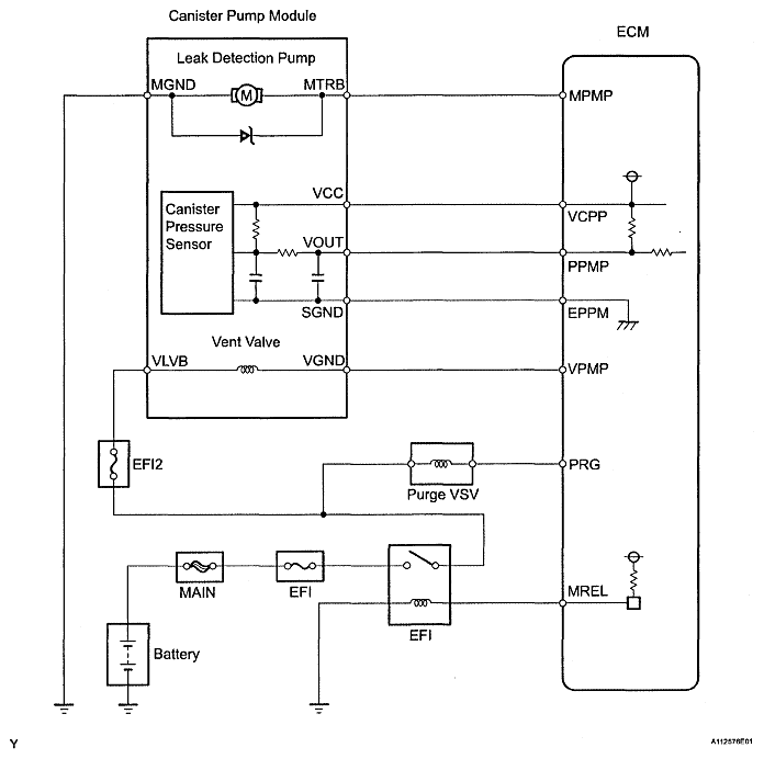
EVAP System: Wiring Diagram

Fig 1: Identifying Evaporative Emission Control System Pressure Sensor/Switch Wiring Diagram
G04828179Courtesy of © TOYOTA, LICENSE AGREEMENT TMS1002