lemon-mirror:
Home >> Toyota >> 2007 >> Avalon XLS >> Repair and Diagnosis >> Electrical >> Body Electrical >> OEM System Circuits >> Multiplex Communication System - CAN >> Notes

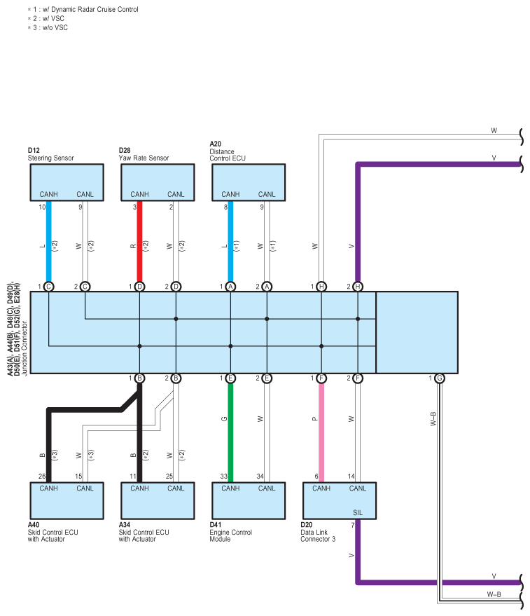
Multiplex Communication System - CAN: Notes

Fig 1: Multiplex Communication (CAN) System Wiring Diagram (1 Of 2)
G08780730Courtesy of © TOYOTA, LICENSE AGREEMENT TMS1002
Fig 2: Multiplex Communication (CAN) System Wiring Diagram (2 Of 2)
G08780731Courtesy of © TOYOTA, LICENSE AGREEMENT TMS1002