lemon-mirror:
Home >> Toyota >> 2007 >> Prius Base >> Repair and Diagnosis >> Electrical >> Body Electrical >> OEM System Circuits >> Air Conditioning >> Notes

Air Conditioning: Notes

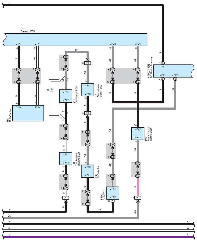
Fig 1: Air conditioning system wiring diagram (1 of 7)
G08866177Courtesy of © TOYOTA, LICENSE AGREEMENT TMS1002
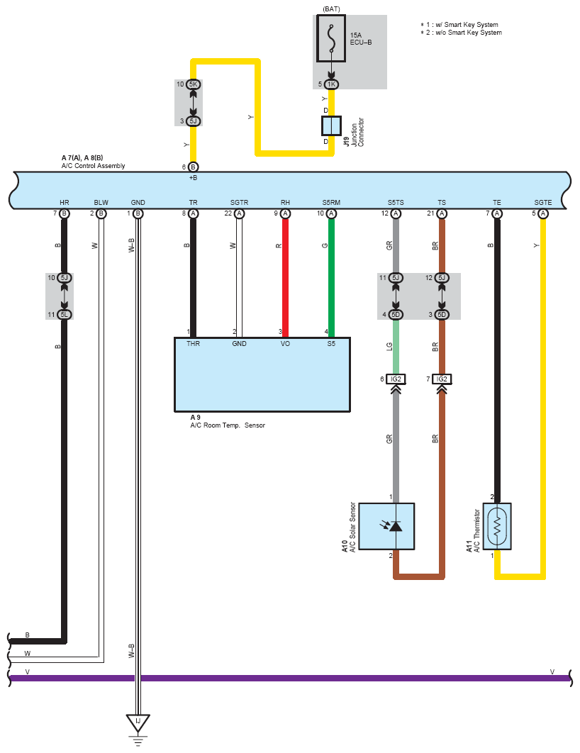
Fig 2: Air conditioning system wiring diagram (2 of 7)
G08866178Courtesy of © TOYOTA, LICENSE AGREEMENT TMS1002
Fig 3: Air conditioning system wiring diagram (3 of 7)
G08866179Courtesy of © TOYOTA, LICENSE AGREEMENT TMS1002
Fig 4: Air conditioning system wiring diagram (4 of 7)
G08866180Courtesy of © TOYOTA, LICENSE AGREEMENT TMS1002
Fig 5: Air conditioning system wiring diagram (5 of 7)
G08866181Courtesy of © TOYOTA, LICENSE AGREEMENT TMS1002
Fig 6: Air conditioning system wiring diagram (6 of 7)
G08866182Courtesy of © TOYOTA, LICENSE AGREEMENT TMS1002
Fig 7: Air conditioning system wiring diagram (7 of 7)
G08866183Courtesy of © TOYOTA, LICENSE AGREEMENT TMS1002