lemon-mirror:
Home >> Toyota >> 2007 >> Sienna LE, FWD >> Repair and Diagnosis >> Electrical >> Starter >> Starting System >> Starting System >> System Diagram

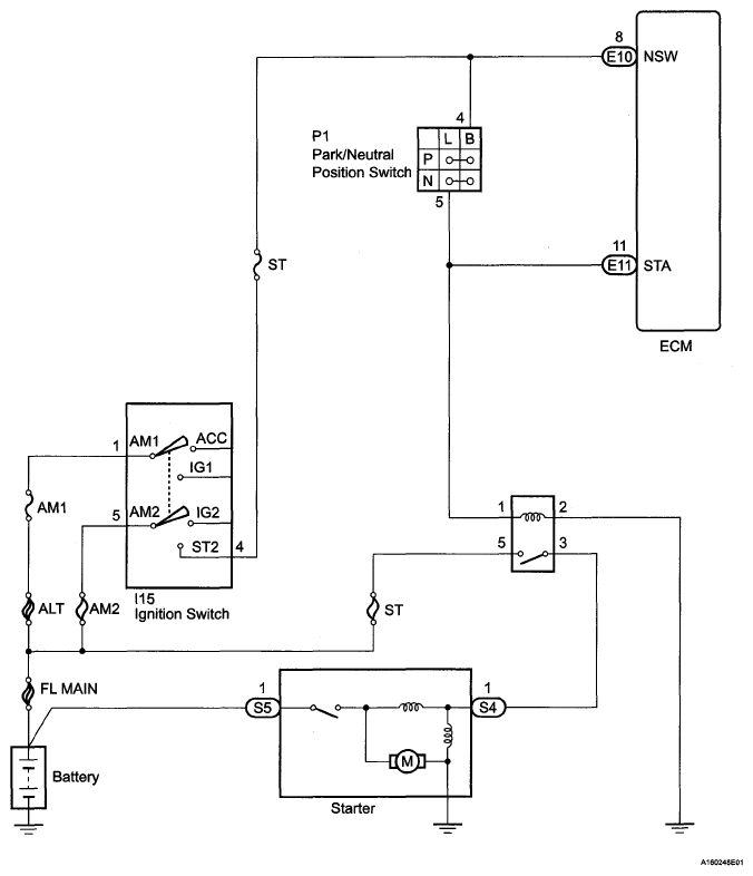
System Diagram

The starting system rotates the starter motor according to the signals from the ignition switch and PNP switch.

Fig 1: Starting System Diagram
G05140022Courtesy of © TOYOTA, LICENSE AGREEMENT TMS1002