lemon-mirror:
Home >> Toyota >> 2009 >> Matrix Base, Automatic >> Repair and Diagnosis >> Body & Frame >> Power Windows & Glass >> Window Defogger System >> System Diagram

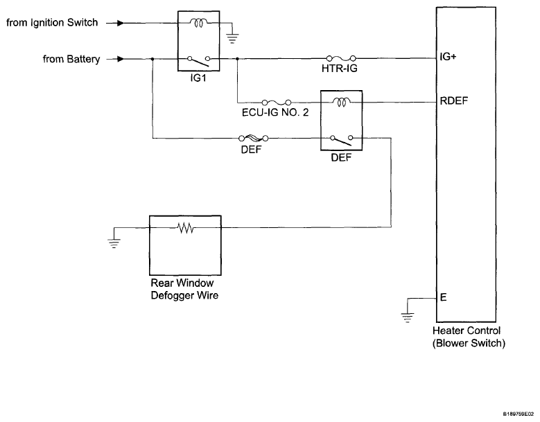
System Diagram

Fig 1: Window Defogger System Diagram
G06038179Courtesy of © TOYOTA, LICENSE AGREEMENT TMS1002