lemon-mirror:
Home >> Toyota >> 2009 >> Matrix Base, Automatic >> Repair and Diagnosis >> Electrical >> Horns >> Horn System >> System Diagram

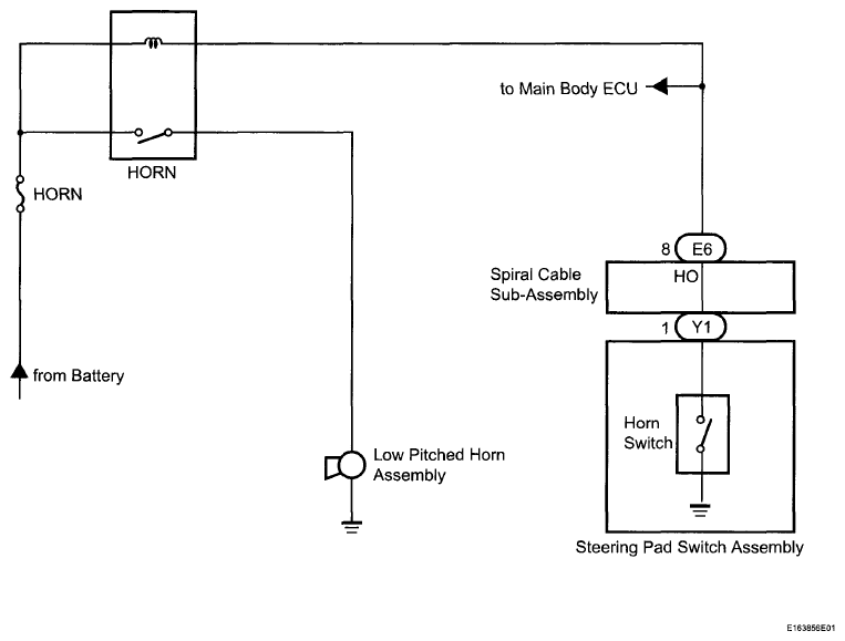
System Diagram

Fig 1: Horn System Diagram
G06038811Courtesy of © TOYOTA, LICENSE AGREEMENT TMS1002