lemon-mirror:
Home >> Toyota >> 2009 >> Prius Base >> Repair and Diagnosis >> Electrical >> Body Electrical >> OEM System Circuits >> Ignition >> Notes

OEM System Circuits: Ignition: Notes

Fig 1: Ignition - Circuit Diagram (1 Of 2)
G07610956Courtesy of © TOYOTA, LICENSE AGREEMENT TMS1002
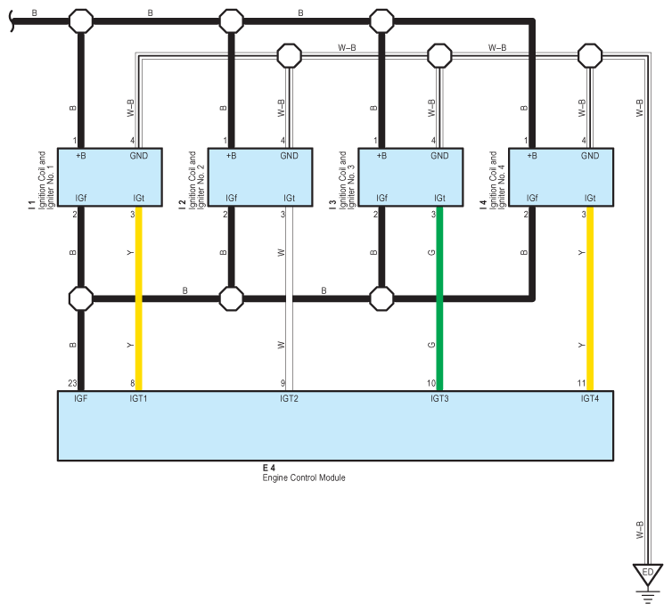
Fig 2: Ignition - Circuit Diagram (2 Of 2)
G07610957Courtesy of © TOYOTA, LICENSE AGREEMENT TMS1002