lemon-mirror:
Home >> Toyota >> 2009 >> Prius Base >> Repair and Diagnosis >> Electrical >> Body Electrical >> OEM System Circuits >> Multiplex Communication System (CAN Bus) >> Notes

Multiplex Communication System (CAN Bus): Notes

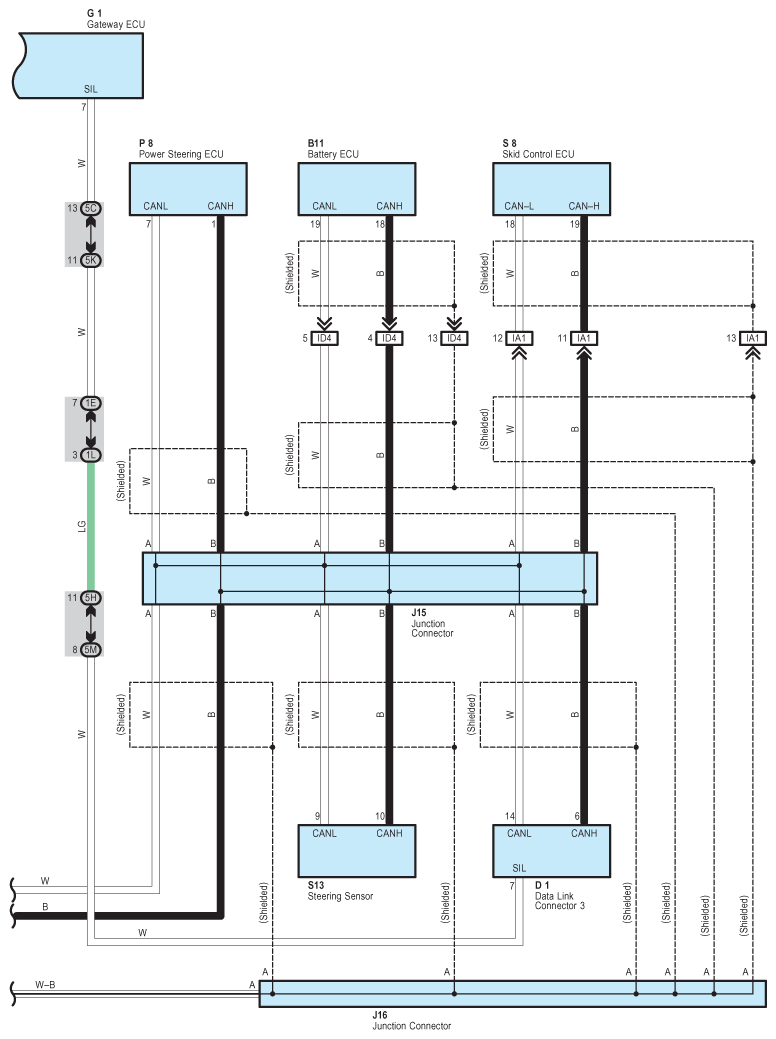
Fig 1: Multiplex Communication System (CAN Bus) - Circuit Diagram (1 Of 2)
G07610916Courtesy of © TOYOTA, LICENSE AGREEMENT TMS1002
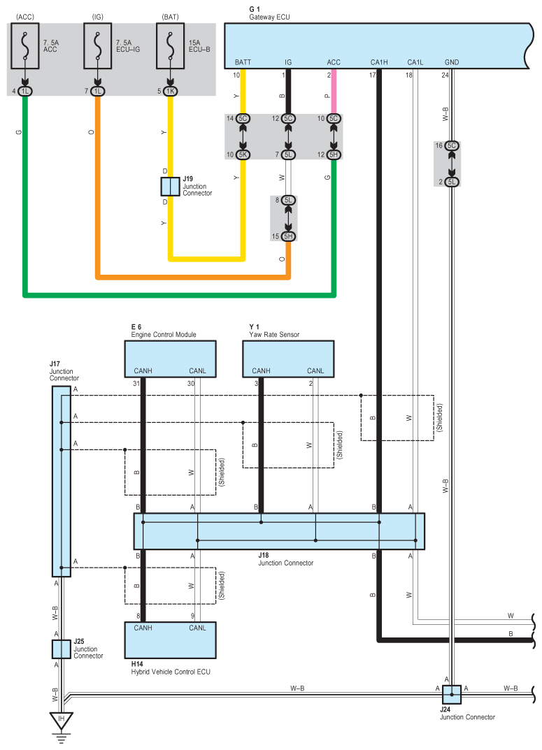
Fig 2: Multiplex Communication System (CAN Bus) - Circuit Diagram (2 Of 2)
G07610917Courtesy of © TOYOTA, LICENSE AGREEMENT TMS1002