lemon-mirror:
Home >> Toyota >> 2011 >> 4Runner Trail >> Repair and Diagnosis >> Electrical >> Body Electrical >> OEM System Circuits >> Automatic Light Control and Light Auto Turn Off System >> Notes

Automatic Light Control and Light Auto Turn Off System: Notes

Fig 1: Automatic Light Control And Light Auto Turn Off System Wiring Diagram (1 Of 7)
G07111468Courtesy of © TOYOTA, LICENSE AGREEMENT TMS1002
Fig 2: Automatic Light Control And Light Auto Turn Off System Wiring Diagram (2 Of 7)
G07111469Courtesy of © TOYOTA, LICENSE AGREEMENT TMS1002
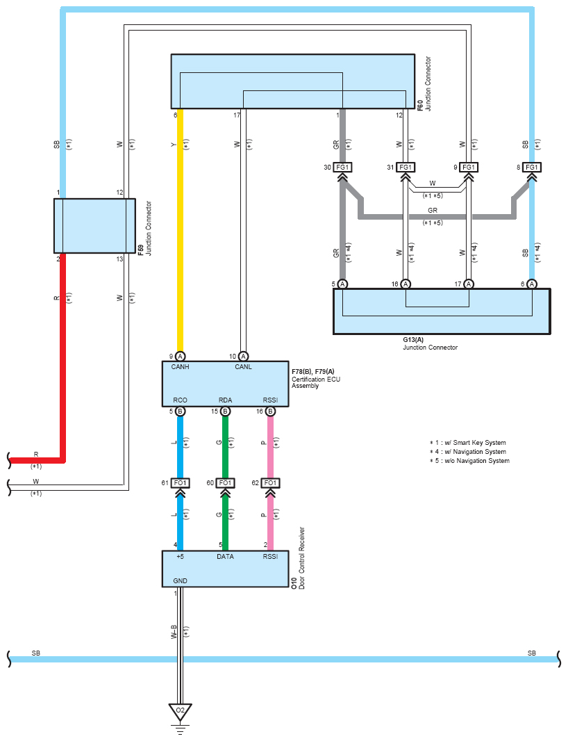
Fig 3: Automatic Light Control And Light Auto Turn Off System Wiring Diagram (3 Of 7)
G07111470Courtesy of © TOYOTA, LICENSE AGREEMENT TMS1002
Fig 4: Automatic Light Control And Light Auto Turn Off System Wiring Diagram (4 Of 7)
G07111471Courtesy of © TOYOTA, LICENSE AGREEMENT TMS1002
Fig 5: Automatic Light Control And Light Auto Turn Off System Wiring Diagram (5 Of 7)
G07111472Courtesy of © TOYOTA, LICENSE AGREEMENT TMS1002
Fig 6: Automatic Light Control And Light Auto Turn Off System Wiring Diagram (6 Of 7)
G07111473Courtesy of © TOYOTA, LICENSE AGREEMENT TMS1002
Fig 7: Automatic Light Control And Light Auto Turn Off System Wiring Diagram (7 Of 7)
G07111474Courtesy of © TOYOTA, LICENSE AGREEMENT TMS1002