lemon-mirror:
Home >> Toyota >> 2011 >> Matrix Base, Automatic >> Repair and Diagnosis >> Electrical >> Body Electrical >> OEM System Circuits >> Cruise Control (2ZR-FE) >> Notes

Cruise Control (2ZR-FE): Notes

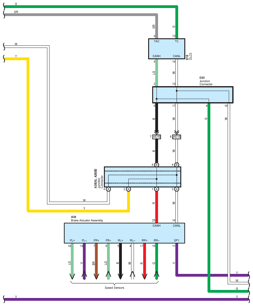
Fig 1: Cruise Control (2ZR-FE) System Wiring Diagram (1 Of 6)
G07114287Courtesy of © TOYOTA, LICENSE AGREEMENT TMS1002
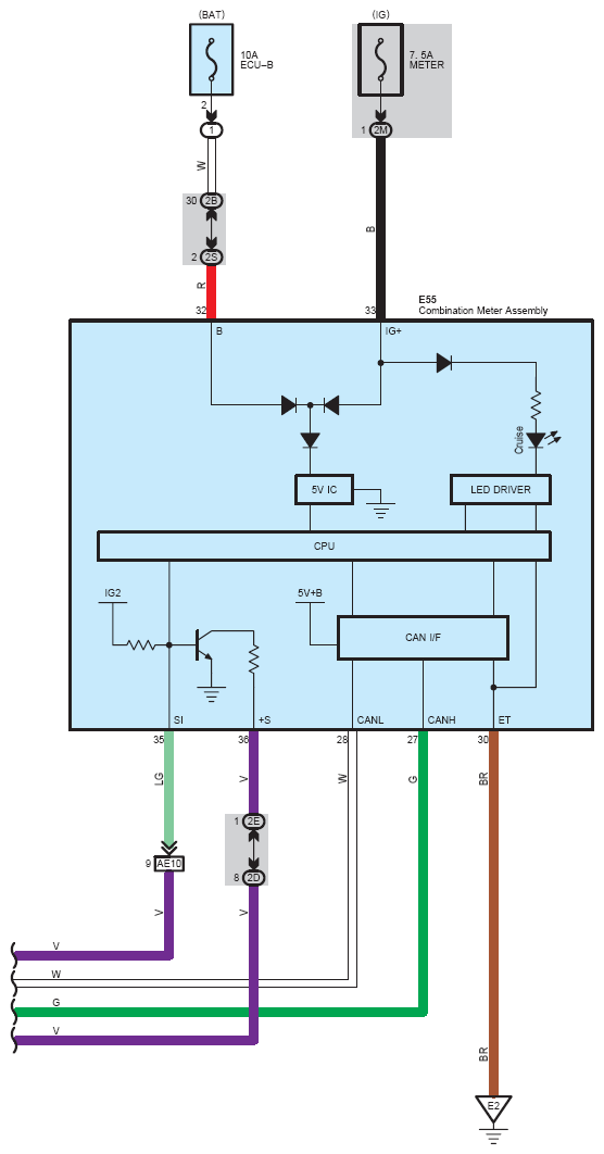
Fig 2: Cruise Control (2ZR-FE) System Wiring Diagram (2 Of 6)
G07114288Courtesy of © TOYOTA, LICENSE AGREEMENT TMS1002
Fig 3: Cruise Control (2ZR-FE) System Wiring Diagram (3 Of 6)
G07114289Courtesy of © TOYOTA, LICENSE AGREEMENT TMS1002
Fig 4: Cruise Control (2ZR-FE) System Wiring Diagram (4 Of 6)
G07114290Courtesy of © TOYOTA, LICENSE AGREEMENT TMS1002
Fig 5: Cruise Control (2ZR-FE) System Wiring Diagram (5 Of 6)
G07114291Courtesy of © TOYOTA, LICENSE AGREEMENT TMS1002
Fig 6: Cruise Control (2ZR-FE) System Wiring Diagram (6 Of 6)
G07114292Courtesy of © TOYOTA, LICENSE AGREEMENT TMS1002