lemon-mirror:
Home >> Toyota >> 2011 >> Prius >> Repair and Diagnosis >> Electrical >> Body Electrical >> OEM System Circuits >> Multiplex Communication System (AVC-LAN) >> Notes

Multiplex Communication System (AVC-LAN): Notes

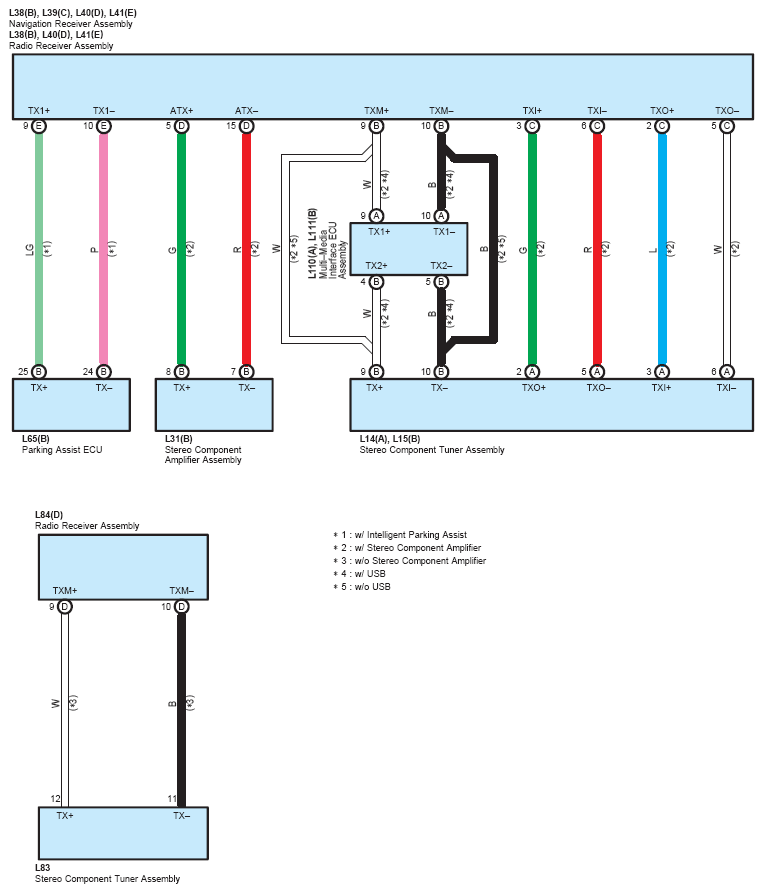
Fig 1: Multiplex Communication System (AVC-LAN) Wiring Diagram
G07116809Courtesy of © TOYOTA, LICENSE AGREEMENT TMS1002