lemon-mirror:
Home >> Toyota >> 2012 >> Sienna SE >> Repair and Diagnosis >> Electrical >> Body Electrical >> OEM System Circuits >> AWD >> Notes

OEM System Circuits: AWD: Notes

Fig 1: AWD Wiring Diagram (1 Of 5)
G08846267Courtesy of © TOYOTA, LICENSE AGREEMENT TMS1002
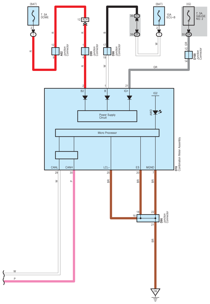
Fig 2: AWD Wiring Diagram (2 Of 5)
G08846268Courtesy of © TOYOTA, LICENSE AGREEMENT TMS1002
Fig 3: AWD Wiring Diagram (3 Of 5)
G08846269Courtesy of © TOYOTA, LICENSE AGREEMENT TMS1002
Fig 4: AWD Wiring Diagram (4 Of 5)
G08846270Courtesy of © TOYOTA, LICENSE AGREEMENT TMS1002
Fig 5: AWD Wiring Diagram (5 Of 5)
G08846271Courtesy of © TOYOTA, LICENSE AGREEMENT TMS1002