lemon-mirror:
Home >> Toyota >> 2012 >> Sienna SE >> Repair and Diagnosis >> Electrical >> Body Electrical >> OEM System Circuits >> Headlight >> Notes

OEM System Circuits: Headlight: Notes

Fig 1: Headlight Wiring Diagram (1 Of 8)
G08846137Courtesy of © TOYOTA, LICENSE AGREEMENT TMS1002
Fig 2: Headlight Wiring Diagram (2 Of 8)
G08846138Courtesy of © TOYOTA, LICENSE AGREEMENT TMS1002
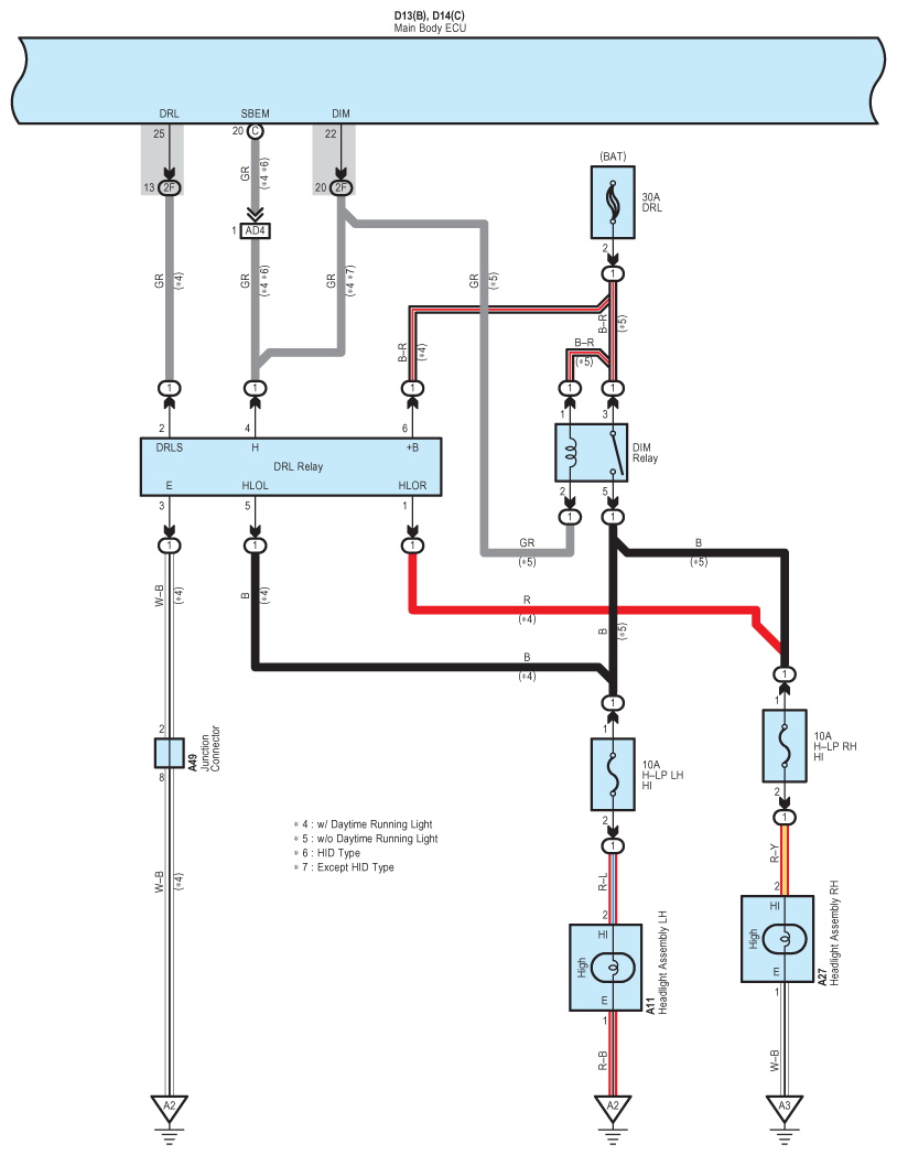
Fig 3: Headlight Wiring Diagram (3 Of 8)
G08846139Courtesy of © TOYOTA, LICENSE AGREEMENT TMS1002
Fig 4: Headlight Wiring Diagram (4 Of 8)
G08846140Courtesy of © TOYOTA, LICENSE AGREEMENT TMS1002
Fig 5: Headlight Wiring Diagram (5 Of 8)
G08846141Courtesy of © TOYOTA, LICENSE AGREEMENT TMS1002
Fig 6: Headlight Wiring Diagram (6 Of 8)
G08846142Courtesy of © TOYOTA, LICENSE AGREEMENT TMS1002
Fig 7: Headlight Wiring Diagram (7 Of 8)
G08846143Courtesy of © TOYOTA, LICENSE AGREEMENT TMS1002
Fig 8: Headlight Wiring Diagram (8 Of 8)
G08846144Courtesy of © TOYOTA, LICENSE AGREEMENT TMS1002