lemon-mirror:
Home >> Toyota >> 2012 >> Yaris Base, Automatic Trans >> Repair and Diagnosis >> Electrical >> Body Electrical >> OEM System Circuits >> EPS (S/D) >> Notes

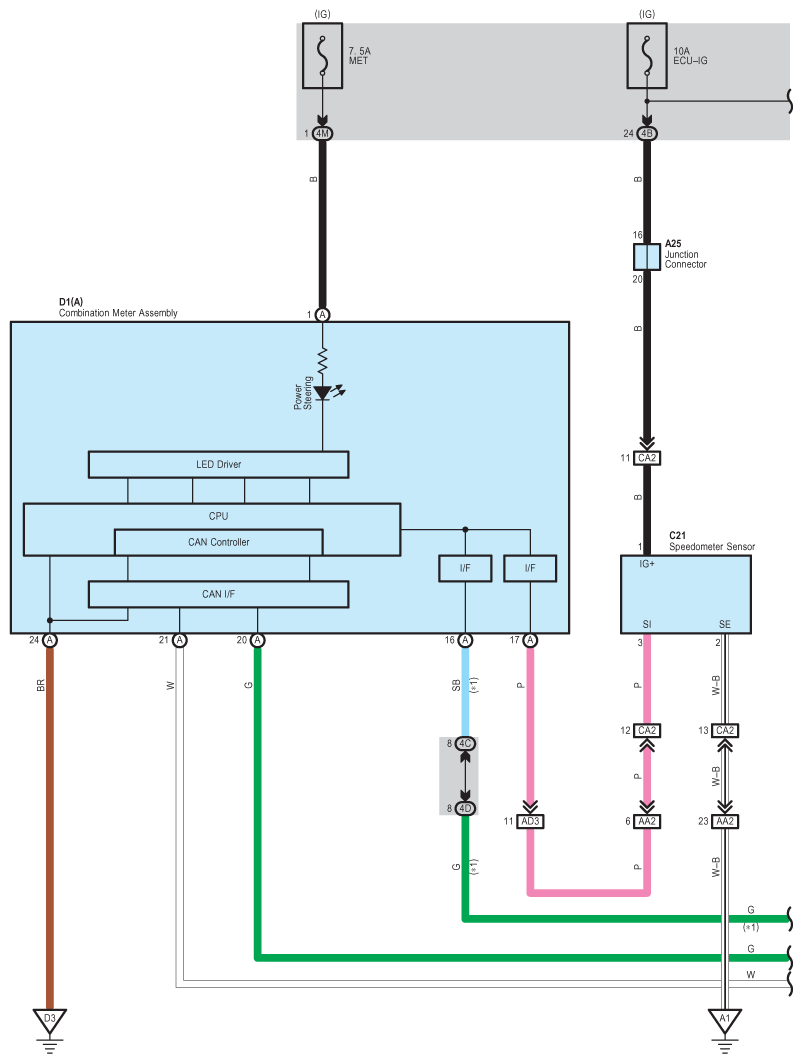
EPS (S/D): Notes

Fig 1: EPS (S/D) - Circuit Diagram (1 Of 2)
G08949439Courtesy of © TOYOTA, LICENSE AGREEMENT TMS1002
Fig 2: EPS (S/D) - Circuit Diagram (2 Of 2)
G08949440Courtesy of © TOYOTA, LICENSE AGREEMENT TMS1002