lemon-mirror:
Home >> Toyota >> 2012 >> Yaris Base, Automatic Trans >> Repair and Diagnosis >> Electrical >> Body Electrical >> OEM System Circuits >> Engine Control (S/D) >> Notes

Engine Control (S/D): Notes

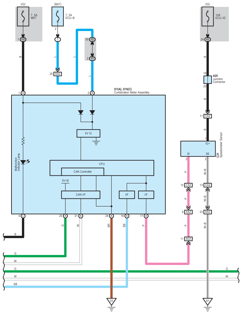
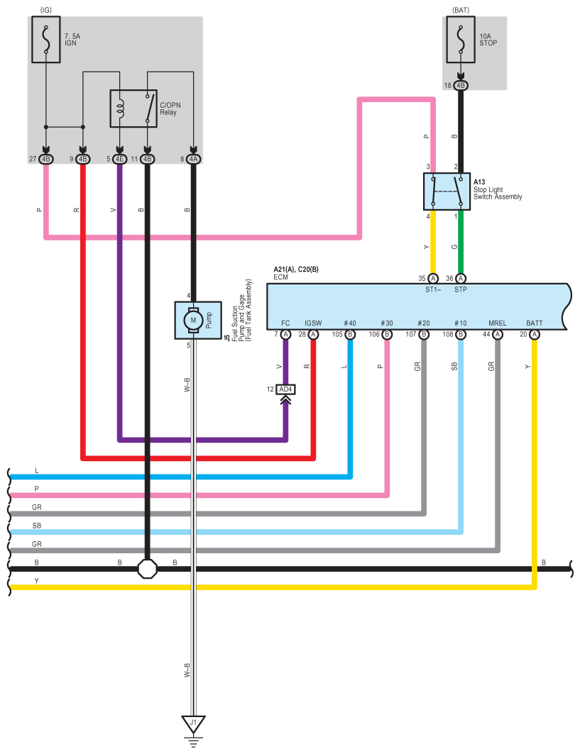
Fig 1: Engine Control (S/D) - Circuit Diagram (1 Of 10)
G08949381Courtesy of © TOYOTA, LICENSE AGREEMENT TMS1002
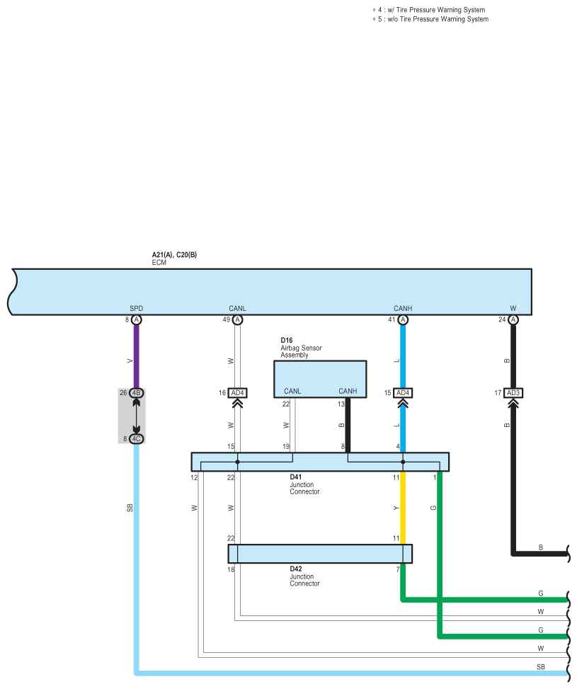
Fig 2: Engine Control (S/D) - Circuit Diagram (2 Of 10)
G08949382Courtesy of © TOYOTA, LICENSE AGREEMENT TMS1002
Fig 3: Engine Control (S/D) - Circuit Diagram (3 Of 10)
G08949383Courtesy of © TOYOTA, LICENSE AGREEMENT TMS1002
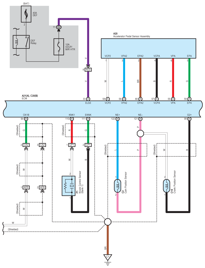
Fig 4: Engine Control (S/D) - Circuit Diagram (4 Of 10)
G08949384Courtesy of © TOYOTA, LICENSE AGREEMENT TMS1002
Fig 5: Engine Control (S/D) - Circuit Diagram (5 Of 10)
G08949385Courtesy of © TOYOTA, LICENSE AGREEMENT TMS1002
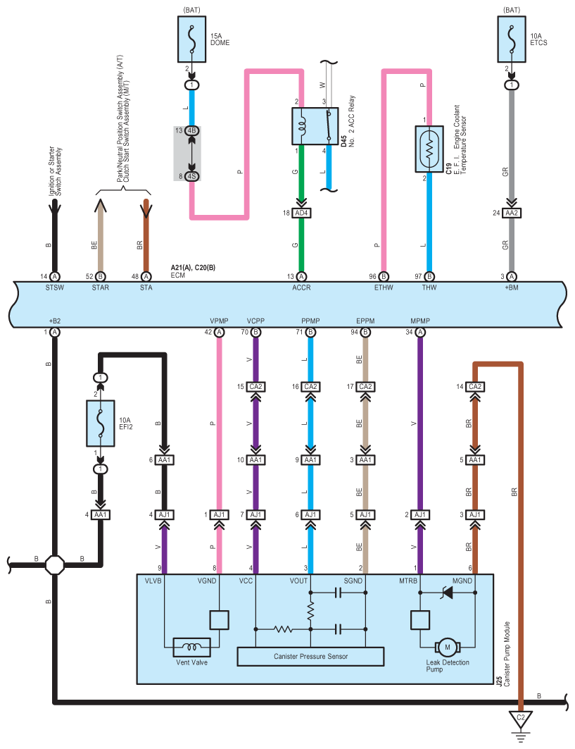
Fig 6: Engine Control (S/D) - Circuit Diagram (6 Of 10)
G08949386Courtesy of © TOYOTA, LICENSE AGREEMENT TMS1002
Fig 7: Engine Control (S/D) - Circuit Diagram (7 Of 10)
G08949387Courtesy of © TOYOTA, LICENSE AGREEMENT TMS1002
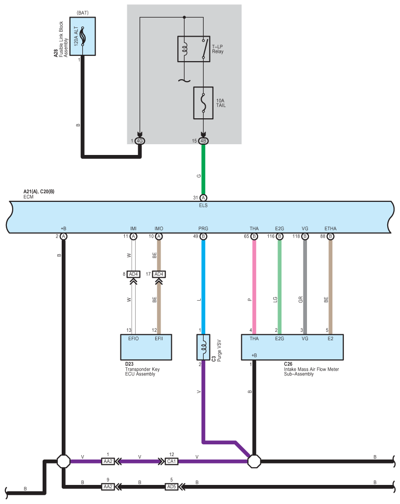
Fig 8: Engine Control (S/D) - Circuit Diagram (8 Of 10)
G08949388Courtesy of © TOYOTA, LICENSE AGREEMENT TMS1002
Fig 9: Engine Control (S/D) - Circuit Diagram (9 Of 10)
G08949389Courtesy of © TOYOTA, LICENSE AGREEMENT TMS1002
Fig 10: Engine Control (S/D) - Circuit Diagram (10 Of 10)
G08949390Courtesy of © TOYOTA, LICENSE AGREEMENT TMS1002