lemon-mirror:
Home >> Toyota >> 2013 >> RAV4 EV >> Repair and Diagnosis >> Electrical >> Body Electrical >> OEM System Circuits >> Cruise Control, Hybrid Control System and Shift Control >> Notes

Cruise Control, Hybrid Control System and Shift Control: Notes

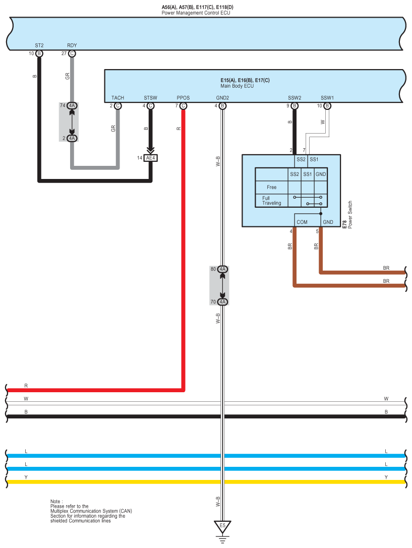
Fig 1: Cruise Control, Hybrid Control System And Shift Control Wiring Diagram (1 Of 33)
G09110492Courtesy of © TOYOTA, LICENSE AGREEMENT TMS1002
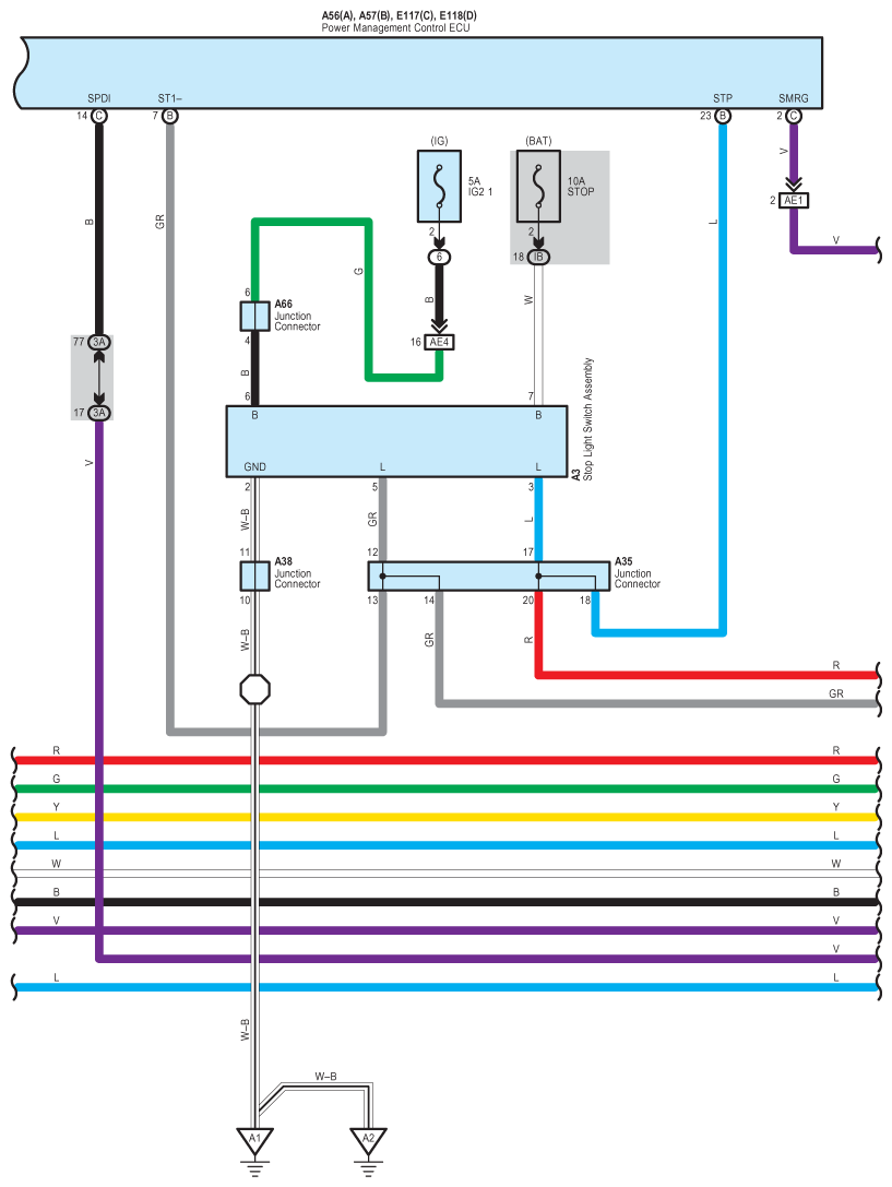
Fig 2: Cruise Control, Hybrid Control System And Shift Control Wiring Diagram (2 Of 33)
G09110493Courtesy of © TOYOTA, LICENSE AGREEMENT TMS1002
Fig 3: Cruise Control, Hybrid Control System And Shift Control Wiring Diagram (3 Of 33)
G09110494Courtesy of © TOYOTA, LICENSE AGREEMENT TMS1002
Fig 4: Cruise Control, Hybrid Control System And Shift Control Wiring Diagram (4 Of 33)
G09110495Courtesy of © TOYOTA, LICENSE AGREEMENT TMS1002
Fig 5: Cruise Control, Hybrid Control System And Shift Control Wiring Diagram (5 Of 33)
G09110496Courtesy of © TOYOTA, LICENSE AGREEMENT TMS1002
Fig 6: Cruise Control, Hybrid Control System And Shift Control Wiring Diagram (6 Of 33)
G09110497Courtesy of © TOYOTA, LICENSE AGREEMENT TMS1002
Fig 7: Cruise Control, Hybrid Control System And Shift Control Wiring Diagram (7 Of 33)
G09110498Courtesy of © TOYOTA, LICENSE AGREEMENT TMS1002
Fig 8: Cruise Control, Hybrid Control System And Shift Control Wiring Diagram (8 Of 33)
G09110499Courtesy of © TOYOTA, LICENSE AGREEMENT TMS1002
Fig 9: Cruise Control, Hybrid Control System And Shift Control Wiring Diagram (9 Of 33)
G09110500Courtesy of © TOYOTA, LICENSE AGREEMENT TMS1002
Fig 10: Cruise Control, Hybrid Control System And Shift Control Wiring Diagram (10 Of 33)
G09110501Courtesy of © TOYOTA, LICENSE AGREEMENT TMS1002
Fig 11: Cruise Control, Hybrid Control System And Shift Control Wiring Diagram (11 Of 33)
G09110502Courtesy of © TOYOTA, LICENSE AGREEMENT TMS1002
Fig 12: Cruise Control, Hybrid Control System And Shift Control Wiring Diagram (12 Of 33)
G09110503Courtesy of © TOYOTA, LICENSE AGREEMENT TMS1002
Fig 13: Cruise Control, Hybrid Control System And Shift Control Wiring Diagram (13 Of 33)
G09110504Courtesy of © TOYOTA, LICENSE AGREEMENT TMS1002
Fig 14: Cruise Control, Hybrid Control System And Shift Control Wiring Diagram (14 Of 33)
G09110505Courtesy of © TOYOTA, LICENSE AGREEMENT TMS1002
Fig 15: Cruise Control, Hybrid Control System And Shift Control Wiring Diagram (15 Of 33)
G09110506Courtesy of © TOYOTA, LICENSE AGREEMENT TMS1002
Fig 16: Cruise Control, Hybrid Control System And Shift Control Wiring Diagram (16 Of 33)
G09110507Courtesy of © TOYOTA, LICENSE AGREEMENT TMS1002
Fig 17: Cruise Control, Hybrid Control System And Shift Control Wiring Diagram (17 Of 33)
G09110508Courtesy of © TOYOTA, LICENSE AGREEMENT TMS1002
Fig 18: Cruise Control, Hybrid Control System And Shift Control Wiring Diagram (18 Of 33)
G09110509Courtesy of © TOYOTA, LICENSE AGREEMENT TMS1002
Fig 19: Cruise Control, Hybrid Control System And Shift Control Wiring Diagram (19 Of 33)
G09110510Courtesy of © TOYOTA, LICENSE AGREEMENT TMS1002
Fig 20: Cruise Control, Hybrid Control System And Shift Control Wiring Diagram (20 Of 33)
G09110511Courtesy of © TOYOTA, LICENSE AGREEMENT TMS1002
Fig 21: Cruise Control, Hybrid Control System And Shift Control Wiring Diagram (21 Of 33)
G09110512Courtesy of © TOYOTA, LICENSE AGREEMENT TMS1002
Fig 22: Cruise Control, Hybrid Control System And Shift Control Wiring Diagram (22 Of 33)
G09110513Courtesy of © TOYOTA, LICENSE AGREEMENT TMS1002
Fig 23: Cruise Control, Hybrid Control System And Shift Control Wiring Diagram (23 Of 33)
G09110514Courtesy of © TOYOTA, LICENSE AGREEMENT TMS1002
Fig 24: Cruise Control, Hybrid Control System And Shift Control Wiring Diagram (24 Of 33)
G09110515Courtesy of © TOYOTA, LICENSE AGREEMENT TMS1002
Fig 25: Cruise Control, Hybrid Control System And Shift Control Wiring Diagram (25 Of 33)
G09110516Courtesy of © TOYOTA, LICENSE AGREEMENT TMS1002
Fig 26: Cruise Control, Hybrid Control System And Shift Control Wiring Diagram (26 Of 33)
G09110517Courtesy of © TOYOTA, LICENSE AGREEMENT TMS1002
Fig 27: Cruise Control, Hybrid Control System And Shift Control Wiring Diagram (27 Of 33)
G09110518Courtesy of © TOYOTA, LICENSE AGREEMENT TMS1002
Fig 28: Cruise Control, Hybrid Control System And Shift Control Wiring Diagram (28 Of 33)
G09110519Courtesy of © TOYOTA, LICENSE AGREEMENT TMS1002
Fig 29: Cruise Control, Hybrid Control System And Shift Control Wiring Diagram (29 Of 33)
G09110520Courtesy of © TOYOTA, LICENSE AGREEMENT TMS1002
Fig 30: Cruise Control, Hybrid Control System And Shift Control Wiring Diagram (30 Of 33)
G09110521Courtesy of © TOYOTA, LICENSE AGREEMENT TMS1002
Fig 31: Cruise Control, Hybrid Control System And Shift Control Wiring Diagram (31 Of 33)
G09110522Courtesy of © TOYOTA, LICENSE AGREEMENT TMS1002
Fig 32: Cruise Control, Hybrid Control System And Shift Control Wiring Diagram (32 Of 33)
G09110523Courtesy of © TOYOTA, LICENSE AGREEMENT TMS1002
Fig 33: Cruise Control, Hybrid Control System And Shift Control Wiring Diagram (33 Of 33)
G09110524Courtesy of © TOYOTA, LICENSE AGREEMENT TMS1002