lemon-mirror:
Home >> Toyota >> 2013 >> RAV4 XLE, FWD >> Repair and Diagnosis >> Electrical >> Body Electrical >> OEM System Circuits >> Power Window >> Notes

Power Window: Notes

Fig 1: Power Window Wiring Diagram (1 Of 3)
G09110561Courtesy of © TOYOTA, LICENSE AGREEMENT TMS1002
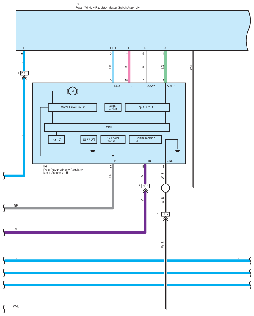
Fig 2: Power Window Wiring Diagram (2 Of 3)
G09110562Courtesy of © TOYOTA, LICENSE AGREEMENT TMS1002
Fig 3: Power Window Wiring Diagram (3 Of 3)
G09110563Courtesy of © TOYOTA, LICENSE AGREEMENT TMS1002