Power And Driving Mode Description And Function
The transmission mode selector is located on the driver s side or the center console.
The vehicle has three driving modes: ECO, NORMAL and SPORT, which change the vehicle's throttle response and power delivery according to the driver's preference or road conditions.
Power and Driving Mode Components:
- Transmission mode selector of the center console
Technical Description:
The speed of the vehicle is determined by the speed of the electric motor.
There are 3 drive modes, Normal, ECO and Sport, which are selected by pressing the MODE button.
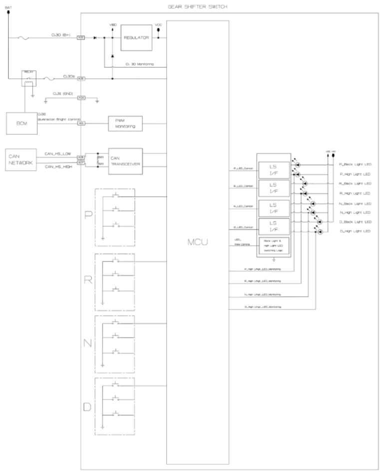
The gear is selected by pushing the corresponding button on the E-shifter module.
Transmission positions
- D is Drive: Position for normal vehicle operation. All forward gears are available.
- N is Neutral: Use in automatic car washes, for example. The vehicle can roll. When the ignition is switched off, position P is engaged automatically.
- R is Reverse: Select only when the vehicle is stationary.
- P Park: The drive wheels are blocked.
Only select Park when the vehicle is stationary, as this engages a mechanical lock (PAWL) within the front transmission. See powertrain information for more information.
The park brake is automatically released when the driver presses the brake pedal and selects drive mode (D).
- The VF 9 has a transmission with a fixed gear ratio.
- The speed of the vehicle is determined by the speed of the electric motor.
Circuit diagram:
Engaging the transmission position
- Transmission position P can only be disengaged if the engine is running and the brake pedal is pressed.
- When the vehicle is stationary, press the brake pedal before shifting out of P or N, otherwise the shift command will not be executed: shift lock.
- Depress the brake until you start driving, to prevent the vehicle from creeping. Select a driving position and maintain pressure on the brake pedal until you are ready to start.
- Briefly push the selector lever in the desired direction.
Selecting driving mode
- To select the driving mode menu, press the button on the left-hand border of the touchscreen to open the driving mode app.
- The driving mode is shown in the top line above the drive/velocity display.
- VF 9 has 3 driving modes which are selected via the MDU touchscreen:
- Normal
- ECO
- Sport
Eco driving mode: Slowest throttle response and low energy consumption.
Comfort driving mode: Medium throttle response and medium energy consumption
Sport driving mode: Quick throttle response and high energy consumption
Vehicle control unit (VCU) - range prediction
- Driving mode (ECO, Normal...) dependent update of remaining distance.
- Improvement of result by efficiency calculation.
- Extend number of possible driving modes to support recuperation levels.