Control Units
CONTROL UNITS LOCATION
| Component | Location |
|---|---|
| Blower Motor Control Module (7) | Behind right side of instrument panel. See Figure. |
| Climate Control Seat Module - Passenger (7) | Under right front seat. See Figure. |
| Cruise Control Module Connector (4) | Behind center of front bumper. See Figure. |
| Digital Radio Receiver | Right side of rear package shelf. See Figure. |
| Distance Sensing Cruise Control Module | Behind front fascia, near hood latch. See Figure. |
| Door Control Module - Driver | Inside driver's door. See Figure. |
| Door Control Module - Left Rear | Inside left rear door. See Figure. |
| Door Control Module - Passenger | Inside passenger's door. See Figure. |
| Door Control Module - Right Rear | Inside right rear door. See Figure. |
| Electronic Brake Control Module (EBCM) | Right front corner of engine compartment. See Figure. |
| Electronic Suspension Control (ESC) Module | Below right "C" pillar. See Figure. |
| Engine Control Module (ECM) (3.6L) | Front of engine, on right valve cover. See Figure. |
| Engine Control Module (ECM) (4.4L) (12) | On left front frame rail, below left headlamp assembly. See Figure. |
| Engine Control Module (ECM) (4.6L) | On left front frame rail, below left headlamp assembly. See Figure. |
| Headlamp Leveling Module | Left side of headlamp assembly. See Figure. |
| Heated Seat Control Module - Rear | Behind left rear seat back. See Figure. |
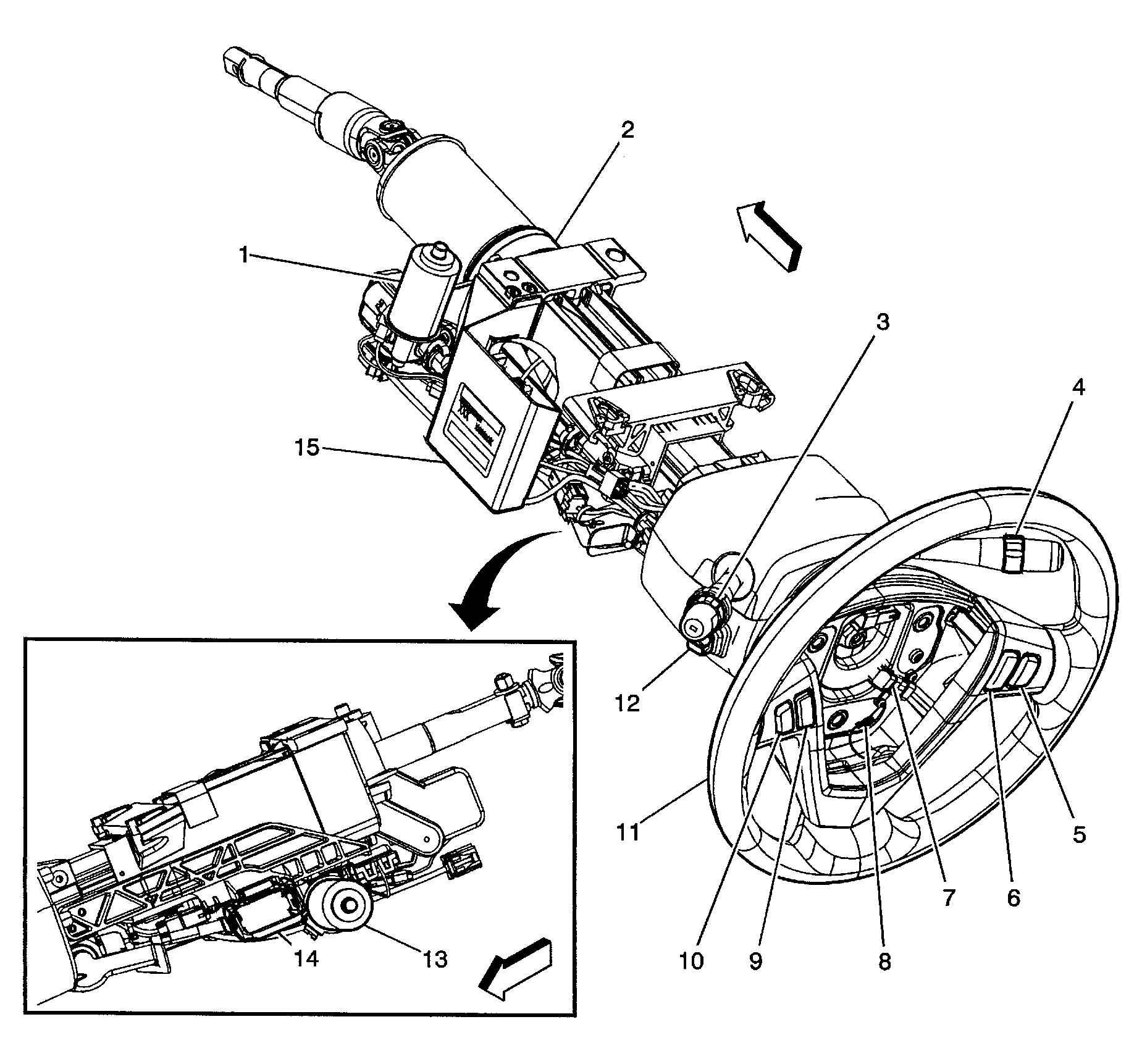
| Heated Steering Wheel Control Module | In steering column. See Figure. |
| HVAC Control Module | Center of dash, below radio. See Figure. |
| Inflatable Restraint I/P Module | Right side of dash. See Figure. |
| Inflatable Restraint Passenger Presence System (PPS) Module | Under passenger's seat. See Figure. |
| Inflatable Restraint Roof Rail Module - Left | In passenger compartment roof rail, on left side, above "B" pillar. See Figure. |
| Inflatable Restraint Roof Rail Module - Right | In passenger compartment roof rail, on right side, above "B" pillar. See Figure. |
| Inflatable Restraint Sensing & Diagnostic Module (SDM) | Under rear of center console. See Figure. |
| Inflatable Restraint Side Impact Module - Left | On driver seat back, facing driver door. |
| Inflatable Restraint Side Impact Module - Right | On passenger front seat back, facing passenger front door. |
| Inflatable Restraint Steering Wheel Module | On steering wheel. See Figure. |
| Inflatable Restraint Steering Wheel Module Coil | Top of steering column, behind steering wheel. See Figure. |
| Instrument Panel Module (IPM) | Right side of dash, behind glove box. See Figure. |
| Memory Seat Module (18) | Under driver seat. See Figure. |
| Power Steering Control Module | Left side of dash, above park brake pedal. See Figure. |
| Radio Antenna Module | Above center rear of headliner. See Figure. |
| Rear Integration Module (RIM) | In left side of rear compartment, under rear shelf. See Figure. |
| Rear Object Sensor Control Module | In left side of rear compartment, under rear shelf. See Figure. |
| Remote Control Door Lock Receiver (RCDLR) | Under rear speaker shelf. See Figure. |
| Seat Climate Control Module | Under right front passenger's seat. See Figure. |
| Steering Column Lock Control Module | Left side of steering column. |
| Steering Column Lock Control Module (UA2) (15) | On left side of steering column. See Figure. |
| Sunroof Control Module | Above headliner, near rear of sunroof. See Figure. |
| Tire Pressure Module | Right rear quarter, behind trim panel. |
| Tire Pressure Receiver - Left Front | Behind left front fender. See Figure. |
| Tire Pressure Receiver - Left Rear (UH3) | Inside rear fascia panel, near left rear wheel. See Figure. |
| Tire Pressure Receiver - Right Front | Behind right front fender. See Figure. |
| Tire Pressure Receiver - Right Rear | Inside rear fascia panel, near right rear wheel. See Figure. |
| Traffic Information Receiver | Under rear shelf. |
| Transmission Control Module | In automatic transmission, integral to control solenoid valve assembly. |
| Transmission Control Module Connector (TCM) (7) | Right front corner of engine compartment, on underhood fuse block. See Figure. |
| TV Antenna Module | Left side of rear shelf. See Figure. |
| Vehicle Communication Interface Module (VCIM) | In rear compartment, near right rear strut tower. See Figure. |
| Vehicle Direction Alert Alarm Warning Module | In rear compartment. |
| Vehicle Stability Control Module | Left rear wheel hub assembly. |
| Windshield Wiper/Washer Module | Left rear of engine compartment, near windshield. See Figure. |